Final implementation of the interworking reference model – 5G EVE Deliverable D3.5

 In News
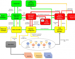
5G EVE IWL Architecture

5G EVE IWL Architecture

Deliverable D3.5 describes the implementation and testing of the Interworking Layer (IWL). It contains the description of all IWL components, including design and features reported previously in D3.4 and the new features developed in the last part of the 5G EVE project. In this way, D3.5 offers a fully detailed description of the Interworking Layer.

Download link: https://doi.org/10.5281/zenodo.4964933

Recommended Posts

Start typing and press Enter to search

5G EVE DV Architecture